| Sign In | Join Free | My spintoband.com |
|
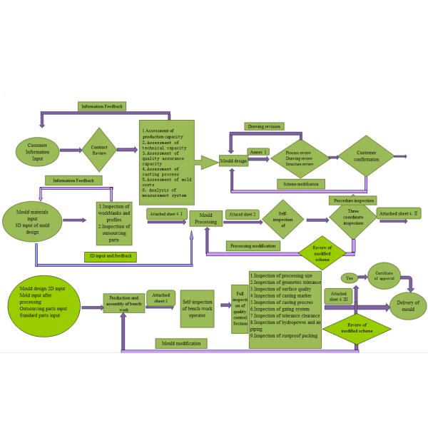
KYE has being in line of mould manufacture for over 10 years, aims to provide customers with industrial-leading quality. Quality Assurance is the key to success for KYE Moulds, high-quality/defect free products is the reason KYE enjoys repeat business from our list of satisfied customers.
Our quality control lab is equipped with optical Coordinate-Measuring Machine(CMM), projector, Vickers/Rockwell hardness tester, salt spray tester,etc.Furthermore we have strict quality control process and related examination and testing stardard ,by using the method of statistics during the process and industrial engineering control technology to analyze,solve and prevent the possible quality problems

Contact Person: Mrjeff